
一个虚拟产品项目的产品销售Landing Page页,销售破百万美刀,转化率稳定在8%.
来自原作的实战经验分享:
- CTA按钮的颜色:红色效果最好。
- 用户评价的重要性:争取获得至少4个视频推荐和10个文字评价。
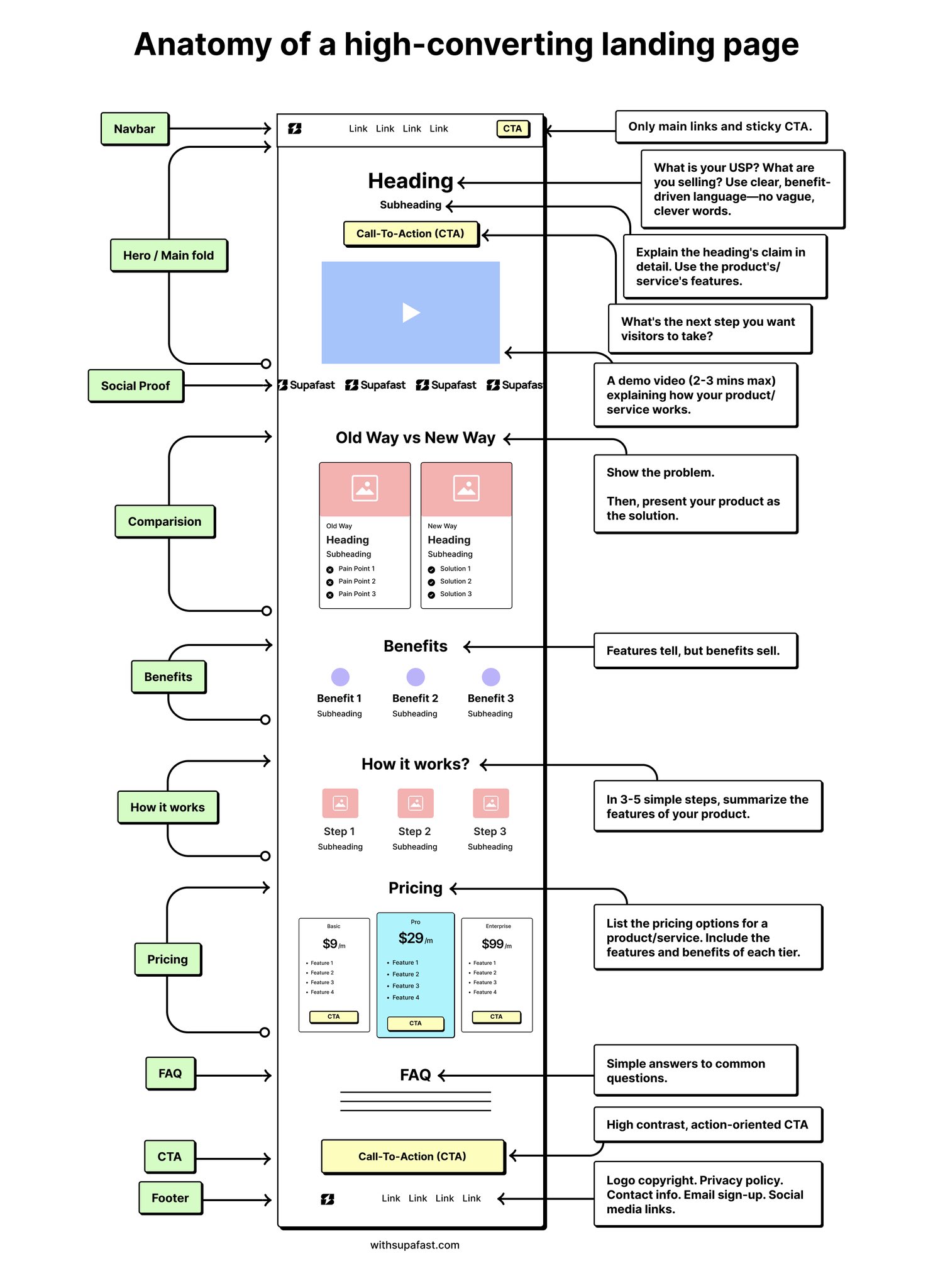
- 首屏布局:遵循标题→视频→副标题→行动按钮的顺序。
- 营销漏斗策略:直接投广告效果不佳,YouTube渠道贡献了99%的销售。观众先看免费内容,再订阅邮件。我们甚至安排助理以我的名义回复每条留言,增加个性化沟通。建立信任后,再推荐销售页面。
- 与前100个客户交流:了解他们的喜好,将他们的反馈直接放在页面上。
- 定价策略:小额订阅比一次性高价更有效(具体视行业而定)。
- 语言简洁:避免专业术语,保持表达简单明了,句子简短,去掉无关内容。
- 背景颜色选择:白底的转化率明显优于黑底。
- 定价专家背书:如:"某财经专家认为市面上类似产品要2499元,我觉得太贵了,所以定了个双方都能接受的价格。"展示与专家的真实对话。
- 创造紧迫感:即使产品不限时,也可以加入限时优惠,比如"16小时内购买赠送免费咨询",提高转化率。
- 超预期交付:提供未提前说明的额外福利,持续改进产品,举办赠品活动,帮助口碑传播。顾客会搜索评价,一个差评可能导致巨大损失。
- 引导访客阅读:设计巧妙的方式让访客读完整个页面,投入的时间越多,购买的可能性越大。(比如故意留空第4点,引导人们寻找“错误”)
- 线下测试很重要: 打印出来让身边人划重点,圈出觉得奇怪的地方。
- 关于赠品:实际给的要比承诺的多。我们的赠品都有单独的销售页面,证明真实价值。询问现有客户是否真的在使用这些赠品。